推薦新聞
聯系我們
座機:027-87580888
手機:18971233215
傳真:027-87580883
郵箱:didareneng@163.com
地址: 武漢市洪山區魯磨路388號中國地質大學校內(武漢)
新聞資訊-
《粵港澳行動方案》:打造清潔低碳能源體系 開展零碳園區建設
- 2026-01-04 粵港澳 清潔低碳 零碳園區 能源體系
-
江西省發改委:加強綜合能源服務市場培育
- 2026-01-04 江西省 綜合能源 綠電
-
首批國家級零碳園區建設名單出爐 要建設新型能源體系的試驗場
- 2025-12-30 零碳園區 新型能源 國家 零碳
-
蘭考縣聚焦清潔能源領域 系統構建九大應用場景
- 2025-12-30 蘭考縣 零碳園區 能源轉型 零碳鄉村
-
我國零碳園區建設“大幕”正式開啟
- 2025-12-30 零碳園區 節能降碳
-
地熱賦能雙碳:2025年中國地熱產業的綠色進階與價值深耕
- 2025-12-29 “雙碳” 地熱能 地熱產業 地熱能開發利用 地熱資源
-
2025年全國地熱領域政策匯總及發展態勢解讀
- 2025-12-29 2025年 地熱 政策 “十五五” 地源熱泵 清潔供暖
-
地大獲批建設國家卓越工程師學院
- 2025-12-29 卓越工程師學院 教育部
-
零碳園區的定義、內涵與建設使命
- 2025-12-25 零碳園區
-
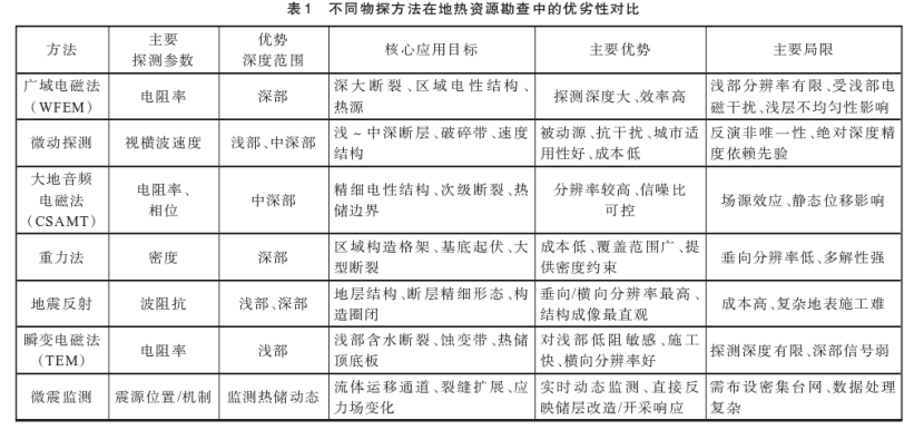
綜合物探方法在地熱資源勘查中的應用
- 2025-12-24 綜合物探技術 物探 地熱資源勘查 綜合物探








